Figure 4

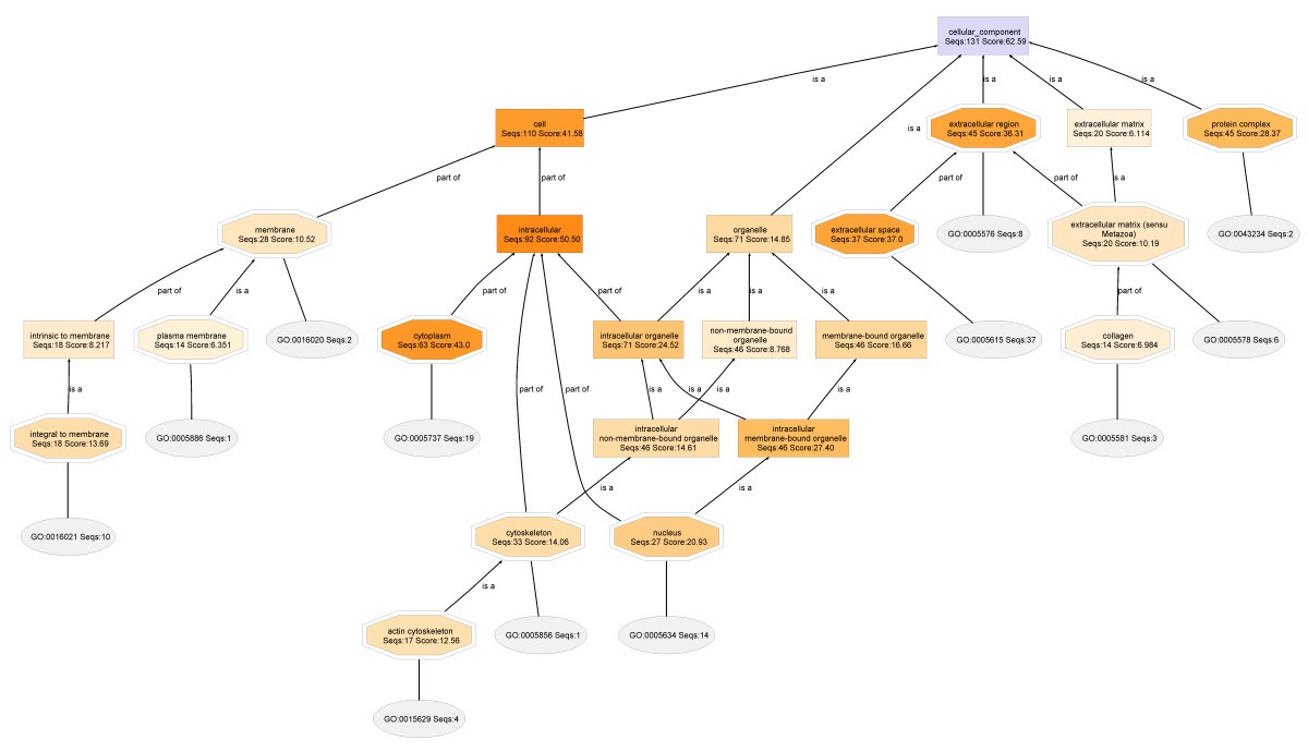
The Cellular Component DAG for the proteome T2-018T (UREA). At a node filter setting of only 13, extracellular matrix proteins are highly evident. Thus, extracellular matrix proteins are soluble primarily in urea buffer.

The Cellular Component DAG for the proteome T2-018T (UREA). At a node filter setting of only 13, extracellular matrix proteins are highly evident. Thus, extracellular matrix proteins are soluble primarily in urea buffer.